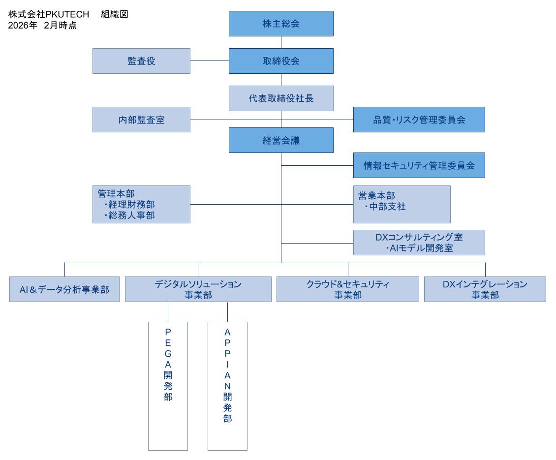
組織図 組織図

お問い合わせいただきありがとうございました。

折り返し、担当者よりご連絡いたしますので、 恐れ入りますが、しばらくお待ちください。

完了メールが届かない場合、処理が正常に行われていない可能性があります。

大変お手数ですが、再度お問い合わせの手続きをお願い致します。